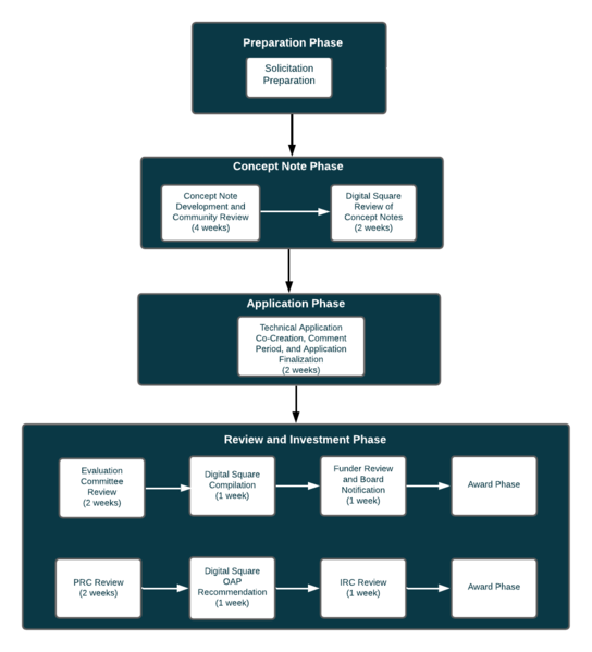
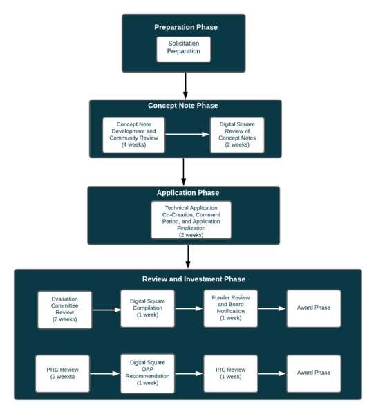
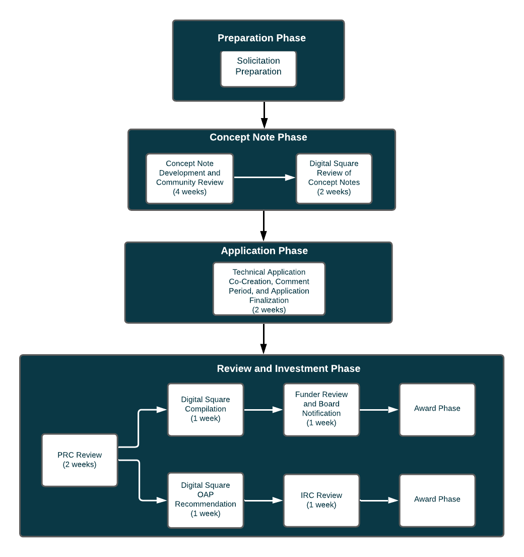
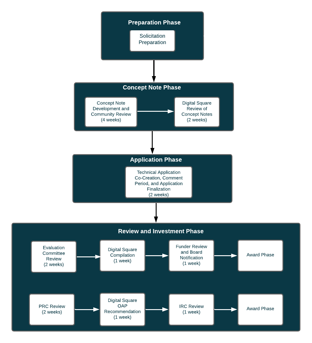
File:OAP Summary.png
Size of this preview: 544 × 599 pixels. Other resolution: 1,040 × 1,145 pixels.
Original file (1,040 × 1,145 pixels, file size: 32 KB, MIME type: image/png)
File history
Click on a date/time to view the file as it appeared at that time.
| Date/Time | Thumbnail | Dimensions | User | Comment | |
|---|---|---|---|---|---|
| current | 13:42, 25 October 2021 | 1,040 × 1,145 (32 KB) | <bdi>SBochaberi</bdi> (talk | contribs) | ||
| 15:28, 19 October 2021 | 1,040 × 1,104 (31 KB) | <bdi>SBochaberi</bdi> (talk | contribs) |
You cannot overwrite this file.
File usage
The following page uses this file: